間葉系幹細胞の分泌成分の角膜に対する効果を検証

研究開発

間葉系幹細胞の分泌成分の角膜に対する効果を検証 ~大阪大学とロート製薬の共同研究~

2019年8月20日

ロート製薬株式会社(本社:大阪市、社長:杉本雅史)は、人生100年時代への挑戦をテーマに健康寿命の延伸をめざし、既存のヘルス&ビューティ事業から最先端の「再生医療」や健康の源となる「食」についての事業を進めています。このたび、大阪大学大学院 医学系研究科 幹細胞応用医学寄附講座ならびに眼科学教室との共同研究にて、幹細胞の医療応用を目指した研究を行い、間葉系幹細胞の分泌する成分が角膜上皮細胞の上皮間葉転換を抑制することを明らかにしました。本研究内容は日本再生医療学会発行の学術誌『Regenerative Therapy』(オンライン、2019年7月2日付)に掲載されました。

研究成果のポイント

  • 脂肪組織由来の間葉系幹細胞(AdMSC)の分泌する成分が、角膜上皮の上皮間葉転換(Epithelial-Mesenchymal Transition: EMT)によって引き起こされる遺伝子・タンパク質発現変動を抑制した
  • EMTによって引き起こされる角膜上皮細胞間接着機構やバリア機能の破綻が、AdMSCの分泌成分によって回復した
  • 細胞の分泌する成分を用いることで、角膜疾患に対する細胞自体を使用しない新たな治療法の可能性が示唆された

研究内容

研究の背景

上皮間葉転換(Epithelial-Mesenchymal Transition)

上皮間葉転換(以下、EMT)は、極性を持った上皮細胞が、浸潤性の間葉細胞や筋芽細胞様に形質転換する現象であり、わたしたちのからだの発生や癌の転移等に関与します。また、創傷の際に、周囲の上皮細胞がEMTによって浸潤し、傷口を被覆するなど、EMTは創傷治癒においても重要な役割を果たしています。しかしながら、過剰な炎症等によってもEMTが引き起こされ、臓器の繊維化等に寄与し、機能不全に陥る場合があります。眼においても、様々な疾患へのEMTの関与が示唆されます。

間葉系幹細胞(Mesenchymal Stem Cells)

間葉系幹細胞(以下、MSC)は、様々な組織中に含まれる幹細胞で、炎症・免疫抑制効果を有するなど、近年再生医療における細胞ソースとして期待されています。間葉系幹細胞の効果の一端を細胞が分泌する成分の作用であることが知られています。
本研究では、ヒト角膜上皮細胞のEMTに対して、脂肪組織由来の間葉系幹細胞(AdMSC)の分泌成分の効果を検証し、その抑制効果を初めて明らかにしました。

結果

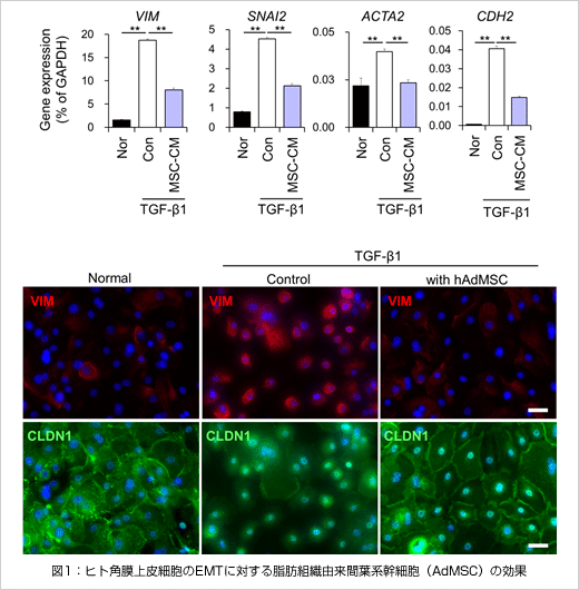
AdMSCの分泌成分が、角膜上皮のEMT様の遺伝子・タンパク質発現を軽減した

(方法)TGF-βを作用させることでEMTを誘導したヒト角膜上皮細胞に対して、AdMSCと共培養およびAdMSCの培養上清添加後、上皮および間葉系の分子の発現をqRT-PCRおよび免疫染色にて検証した。

(上段)ヒト角膜上皮細胞にTGF-βおよびAdMSCの培養上清(AdMSC-CM)を添加し、RNAを抽出し、cDNA合成を行った後、リアルタイムPCR法にて間葉系遺伝子の発現量を比較した。(n=6, *p<0.05, **p<0.01, and ***p<0.001)(下段))ヒト角膜上皮細胞にTGF-βを添加し、AdMSCと共培養後、免疫染色を行った。青:核、赤:Vimentin、緑:Claudin-1。スケールバー:100μm

(結果)共培養および培養上清の添加によって、角膜上皮細胞のEMT様発現変動が軽減した。

AdMSCの分泌成分が、EMTによる角膜上皮間の細胞乖離を回復させた

(方法)TGF-βによってEMTを誘導したヒト角膜上皮細胞に対して、AdMSCの培養上清添加後、上皮細胞間隙の超構造を走査型電子顕微鏡で観察した。

セルカルチャーインサートにて培養し、重層化したヒト角膜上皮細胞に対して、TGF-βおよびAdMSC-CMを添加後、細胞を固定し、走査型電子顕微鏡にて角膜上皮細胞の超構造を観察した。スケールバー:50μm(上段)、5μm(下段)。矢印は、細胞間接着の解離している部位を表す。

(結果)AdMSC培養上清の添加によって、EMTによって引き起こされた角膜上皮細胞間接着の乖離が回復した。

AdMSCの分泌成分が、EMTによる角膜上皮バリア機能低下を改善させた

(方法)TGF-βを作用させることでEMTを誘導したヒト角膜上皮細胞に対して、AdMSCの培養上清添加後、バリア機能の指標となる経上皮電気抵抗値(Transepitheilial Electrolnic Resistance: TER)を測定した。

セルカルチャーインサートにて培養し、重層化したヒト角膜上皮細胞に対して、TGF-βおよびAdMSC-CMを添加後24時間の角膜上皮細胞の経上皮電気抵抗値を測定した。(n=6, *p<0.05, **p<0.01, and ***p<0.001)

(結果)AdMSC培養上清の添加によって、EMTによって引き起こされたTER(角膜上皮バリア機能の指標)低下が改善した。

今後の展望

AdMSCの分泌成分が角膜の線維症やEMTが関連する疾患において利用できる可能性が示唆されました。今後、分泌成分中の有効成分の同定や疾患に対する効果を検証することで、細胞を用いない新たな治療法の確立や、間葉系幹細胞の効果の機序解明に繋がることが期待されます。

特記事項

大阪大学とロート製薬は幹細胞技術(培養法・分化誘導法・細胞単離法・評価技術など)とその応用による再生治療法の開発を目指し、2014年に大阪大学大学院医学系研究科附属最先端医療イノベーションセンターに幹細胞応用医学寄附講座を設立し、間葉系幹細胞やiPS細胞を用いた、眼や全身疾患に対する再生医療の開発・実用化を目指した共同研究を行っています。

本研究成果は、日本再生医療学会発行学術誌『Regenerative Therapy』(オンライン2019年7月2日付)に掲載されました。
タイトル:“The secretome of adipose-derived mesenchymal stem cells attenuates epithelial-mesenchymal transition in human corneal epithelium.”
著者名:Shun Shibata, Ryuhei Hayashi, Toru Okubo, Yuji Kudo, Koichi Baba, Yoichi Honma, and Kohji Nishida
Regen Ther. 2019 Jul 2;11:114-122.