スキンケア分野

スキンケア分野

1975年のメンソレータム発売により外用医薬品の分野に本格的に進出し、お客様の肌トラブルに寄り添いながら、皮膚の根本ケアに取り組んで参りました。
肌が本来持つ力の再生を目指す研究開発は、医薬品のみならず、健康で理想的な肌を目指す方々のための化粧品開発につながっています。

私たちは1995年に皮膚科学研究室を設立し、目に関する知識を活かして、エビデンスに基づいた皮膚研究を開始いたしました。
その後も国内外のパートナーとの連携及び共創を続け、現在では中核研究施設であるリサーチビレッジ京都を中心に最先端のサイエンス探求に挑戦しています。
その根底には、たったひとりのお客様の声をもとに、愚直に、自分たちもワクワクしながら、お客様に新しいものを提供したい、そんな気持ちがあふれています。

今後も、個性あふれるメンバーが価値観を共有して強い組織となり、お客様の肌本来の機能に働きかけ、健やかな肌を実現するソリューションを提供していきます。

研究事例紹介

効果を追求した製剤開発

ビタミンC及びヒアルロン酸へのこだわり

私たちは肌本来が持つ機能に着目し、自らが健康な肌へと生まれ変わる製品開発へ挑戦しつづけています。そのためには、その機能が発揮できる場所へ必要な量をしっかりと届けることが要求されます。

例えば、L-アスコルビン酸は体内のコラーゲンを作ることに欠かせない成分であり、抗炎症効果、老化防止効果、抗酸化効果などさまざまな効果があります。その効果は、濃度依存的に高まることも分かっています。
一方で、光・熱・空気に弱く、高濃度で安定に配合することが非常に難しいという課題もあります。そこで、私たちは効果と製品の安定化の両立を図りながら、L-アスコルビン酸の高濃度配合に挑戦し成功しました。

また、ヒアルロン酸は1gで6Lもの水を抱えこむことができるといわれるほど高い保水力をもつ成分で、分子の大きさや性質によって、さまざまな種類があります。私たちはヒアルロン酸が紫外線による炎症を抑制することなどを明らかにしてきました。

最先端の皮膚研究を目指して

シワやたるみに関与する弾性線維研究

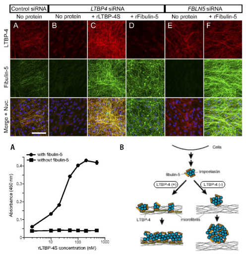
弾性線維におけるLTBP-4の役割

弾性線維におけるLTBP-4の役割

体に伸縮性を与えているのは『弾性線維』という細胞外マトリクスです。肺や動脈や皮膚など伸縮性が重要な組織には、弾性線維が多く含まれています。
加齢に伴い、皮膚がたるんだり動脈が硬くなったりするのは、弾性線維が劣化し再生されない事が原因です。

私たちは、皮膚における弾性線維の重要性に早くから着目し、研究を続けてきました。
関西医科大学との共同研究の結果、私たちは弾性線維が作られるためにエラスチンだけではなくLTBP-4というタンパク質が必須であること、そして、培養ヒト皮膚線維芽細胞にLTBP-4を添加すると弾性線維形成を増強することを見出しました。
弾性線維形成の複雑なプロセスの一端を解明し、弾性線維再生の糸口を掴んだと考えています。
その後、化粧品に配合可能な植物エキスや海藻エキスなどから、LTBP-4の産生を促進し弾性線維形成を増強する成分を見つけ、スキンケア開発へ応用しました。

これからも、皮膚のしわやたるみを研究する上で欠かせない『弾性線維』について、様々な角度から研究を進めていきます。

アトピー性皮膚炎に対する研究

アトピー性皮膚炎とKPRP遺伝子/KPRPタンパク

アトピー性皮膚炎とKPRP遺伝子/KPRPタンパク

アトピー性皮膚炎は罹患経験がある方が20%を超える皮膚疾患で、皮膚バリア機能と免疫細胞の過剰な応答を特徴としています。発症や増悪化には遺伝的素因と環境要因が考えられていますが、その両方に大きく関与していると考えられるのが「皮膚バリア機能」です。
遺伝的素因とアトピー性皮膚炎の重症化に関して、ゲノム配列と疾患重症度の相関を解析した所、KPRPという遺伝子の関与を見出しました。

KPRPはその発現量が低下することにより、外部からの刺激物質による炎症反応が早く起こり、更に一度炎症が起こると収まるまでに時間を要するようになることが分かりました。
また、皮膚炎モデルにてKPRPの発現を高めることにより、外部因子の皮膚への透過量を抑えることができることも明らかになりました。
皮膚バリア機能は皮膚の恒常性を保つ上で非常に重要な役割を果たします。

この知見をスキンケア商品に応用し、肌疾患の予防をはじめ、肌の健康に貢献していきたいと考えています。

最新美容医療から着想した美白研究

三次元培養皮膚/IPL照射機

三次元培養皮膚/IPL照射機

最新の美容施術に基づいた研究を実施するため、2016年11月より医療法人財団青輝会アオハルクリニック(東京都港区六本木、院長:小柳衣吏子先生)と共同研究を開始しました。
私たちはまず、シミやくすみに対して高い有効性が確認されているにも関わらず、その美白メカニズムが明らかになっていなかったIPL(Intense Pulsed Light)治療に着目しました。
実際の施術に近付けることにこだわり、単層細胞ではなく3次元培養皮膚モデルを用意し、さらにIPL照射の前処置もクリニックでの方法に合わせて実験を行いました。
照射後の皮膚モデルを用いて色素沈着に関する様々な遺伝子発現の変化を確認しました。

これまでIPL治療による美白作用はメラニンを含む細胞の熱変性とターンオーバーの促進であると考えられていましたが、本検討により、新たにメラノサイト内でメラニン合成に関わる遺伝子OCA2およびSLC45A2の発現が低下していることを発見しました。
In vitro試験においても、この2種類の遺伝子発現を抑制することで有意にメラニン生合成が低下することを確認しました。

引き続き共同研究を通して、最新の美容医療のメカニズム解明に取り組むと同時に、新たな製品開発へ応用していきます。

今まで解決できなかった悩みへの挑戦

加齢によるニオイ変化に関する研究

年齢によってニオイは変化することを確認

年齢によってニオイは変化することを確認

若い頃の甘い香りを発見

若い頃の甘い香りを発見

私たちは、お客様の悩みに寄り添い、どうすれば解決できるのか考え続けてきました。例えば、汗やニオイは、男女問わず年齢とともに気になってくるお客様の悩みの一つです。

男性においては、加齢臭の原因である2-ノネナールは水だけでは落ちにくく、少量でも強く感じるという特徴があり、シャンプーなどの洗浄剤で、2-ノネナールを完全に除去することが求められていました。
研究の結果、シャンプーなどの洗髪時に2-ノネナールの髪への吸着を抑制する成分や促進する成分があることを明らかにしました。

男性のニオイ研究で得た知見から、女性について研究を進めたところ、10~20代の女性は甘い香りが強く、この香りはこの香りはラクトンC10/ラクトンC11という成分で、これが年齢とともに失われることを見出しました。さらに頭皮臭に対しても研究を進め、新たな成果を見出しました。
引き続きラクトンC10/ラクトンC11をはじめ、新たな体臭へのアプローチ方法など様々な研究を進めています。

女性によりそった製品開発

女性の深い悩みに対する外皮用薬の開発

女性の悩みに対する皮膚用薬

女性の悩みに対する皮膚用薬

私たちは女性の健康にいち早く意識を向け、特に周囲に相談しにくい女性の深い悩みに向き合ってきました。
中でも、女性の5人に1人が経験したことがあると言われる(2007年ロート製薬調べによる)腟カンジタによる膣炎は、過度のストレスや疲労、生活習慣の乱れなどからくる抵抗力の低下も誘因のひとつではないかと言われており、再発もよく見られる疾患です。
そのような状況下で通院や頻回の投薬はさらなるストレスにつながります。

私たちは、忙しい現代女性に使っていただきやすいよう、1回1錠の使用で十分な効果が得られ、さらに錠剤を正しい位置に挿入しやすいアプリケータ付きの膣カンジダ再発治療薬「メンソレータム®フレディ®CC1A」(要指導医薬品)をOTC医薬品として初めて上市しました。

さらに、ノースリーブを着たときに気になる二の腕のざらざらは、痛みやかゆみが無いためなかなか疾患と認識されにくく、諦めている女性が多くいました。この症状が毛孔性苔癬であることに着目し、社内からも反対があったもののその必要性を強く感じた女性社員たちの熱意により「メンソレータム®ザラプロ®A」(第3類医薬品)を上市しました。

悩みを持つ女性たちに「自分のための治療薬」と感じてもらいたい。そんな想いを込めて工夫を重ねた開発を続けています。